新闻资讯

专注所以专业,精心所以精彩

/
/
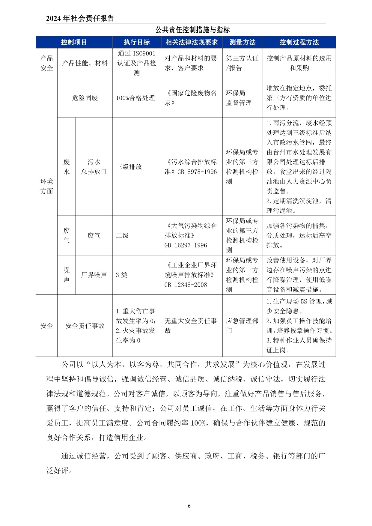
社会责任报告-浙江泰基涂料有限公司

社会责任报告-浙江泰基涂料有限公司

  • 分类:企业新闻
  • 作者:
  • 来源:
  • 发布时间:2024-11-04 15:54:55
  • 访问量:174

【概要描述】

{$list['title']}

【概要描述】

  • 分类:企业新闻
  • 作者:
  • 来源:
  • 发布时间:2024-11-04 15:54:55
  • 访问量:2392
详情

© www.tjpaint.com  浙江泰基涂料有限公司  浙ICP备2022011926号

网站建设:浙兴网络